中文
English

首次证实:乳牙干细胞或可治疗慢性期脑瘫

好的牙编辑部
2026-04-13
图源:名古屋大学官网
图源:名古屋大学官网

好的牙·讯|2026年3月,日本名古屋大学发布消息称,其研究团队在《干细胞研究与治疗》(Stem Cell Research & Therapy)发表研究,首次在动物模型中证实静脉注射人类脱落乳牙干细胞(SHED)可改善慢性期脑瘫的运动、学习和记忆功能。

此次研究由名古屋大学医院母子医疗中心佐藤义彰(Yoshiaki Sato)教授及名古屋大学医学研究生院神泽贵裕(Takahiro Kanzawa)博士团队主导。据悉,该研究利用Rice-Vannucci方法诱导新生大鼠产生单侧缺氧缺血性脑损伤,模拟人类偏瘫型脑瘫模型。在症状出现后的慢性期(大鼠5、7、9周龄,约相当于人类青春期前),通过静脉注射SHED干细胞进行治疗。

SHED 给药对脑瘫模型运动和记忆学习障碍的影响
SHED 给药对脑瘫模型运动和记忆学习障碍的影响

实验结果显示,在4月龄时,SHED组大鼠在水平梯测试中的步态评分低于对照组,表现出更好的协调运动能力。在圆柱体测试中,SHED组对受损前肢的使用偏好降低,提示双侧肢体使用趋于对称、运动功能得到恢复。此外,穿梭回避实验表明,SHED组在后期训练(第4—6组)中的回避率有所提高,提示其学习和记忆能力得到改善。

研究团队通过体内成像技术确认,经量子点标记的SHED干细胞可成功迁移至大脑,三维成像显示其主要分布于皮质区域。体外细胞实验进一步对比了SHED与骨髓间充质干细胞、皮肤成纤维细胞的效果,发现SHED促进神经干细胞增殖的能力更强。

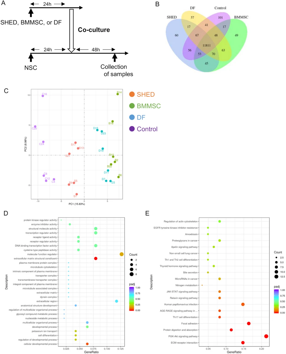
共培养神经干细胞的 RNA 测序分析
共培养神经干细胞的 RNA 测序分析

研究人员指出,SHED干细胞分泌的高浓度肝细胞生长因子(HGF)通过激活PI3K-Akt信号通路,促进了神经发生和功能恢复。相比于传统的干细胞来源,乳牙干细胞具有采集简便、伦理争议小,且可实现自体移植等优势。

目前,名古屋大学医院已开始进行临床研究,评估单剂量自体SHED静脉注射对脑瘫儿童的安全性和耐受性。佐藤义彰教授表示,团队的最终目标是为脑瘫患者及其家庭建立一种全新的治疗选择。

研究人员指出,由于大鼠与人类在免疫反应和组织整合方面存在物种差异,相关结论尚需进一步大规模临床人体试验验证。

下一篇:这是最后一篇
上一篇:这是第一篇
快讯尾图广告(固定)-副本1
ABUIABACGAAgrOTSxAYo59uBjQcwsAk4ygI
插件代码
✉️
订阅我们的资讯
我们精心整理重要新闻与独家洞察,第一时间直达您的收件箱。
独家资讯、独家数据、独家故事
会员解锁·更多产业深度内容
1  /  30
自由容器
广告图
ABUIABACGAAg6qGpxwYouMDB-QMwsAk4rAI
去往PC端
更大视野·更多细节,点此去往PC端 >>
自由容器
插件代码
【好的牙】内容基于公开资料与专业判断,供行业参考,不构成决策建议,读者需自行判断与承担风险; 版权归属本平台,未经授权不得转载或商用。 🧾 如需勘误 / 投稿 / 合作,请联系客服微信:HDSW_001